中级经济师报名“从事专业工作年限”是什么意思?
中级经济师报考条件中并没有对大学所学的专业做要求,但要求满足相关专业工作年限,相关专业是指与您从事的具体行业或者岗位年限有关联,具体如下:
1、从事经济类相关的工作,即您在单位从事的工作性质与经济相关,如财务、会计、审计、出纳等相关岗位。
2、从事的具体行业或者岗位与经济师考试设置的10个专业之一有一定的关联性,如保险、农业、运输、建筑、人力资源、财政税收、金融、知识产权等。比如,如果你从事税务相关工作就可以报财政税收专业。
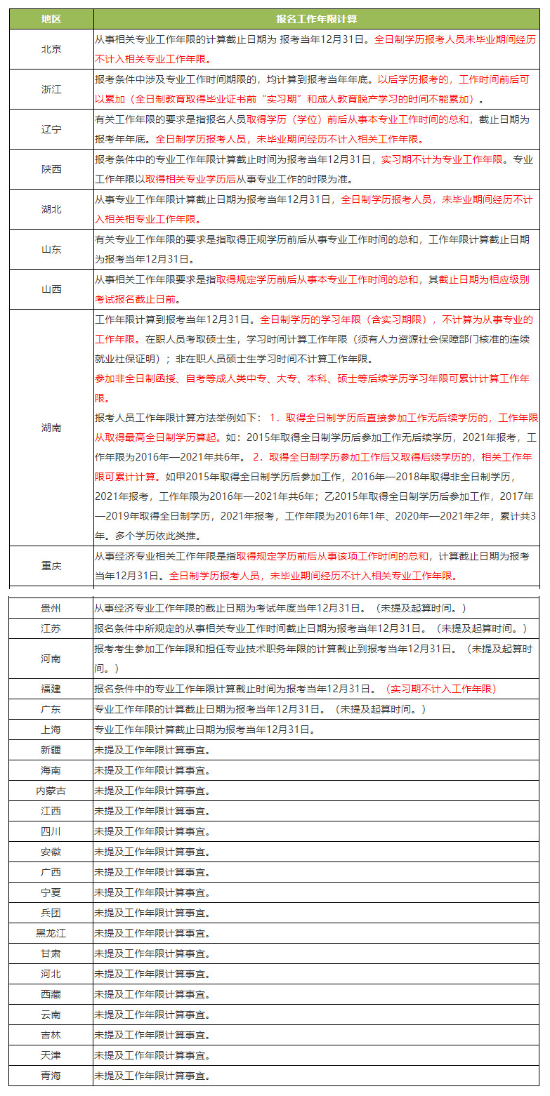
各地中级经济师报名工作年限计算汇总表
根据往年各地中级经济师报名条件可知,多数地区从事专业工作年限是指报名人员取得学历(学位)前后从事本专业工作时间的总和,截止日期为报考当年年底。但个别地工作年限从毕业后起算,或没有提及起算时间,具体请以当地通知为准。






