二级建造师考试报名要求放宽政策汇总

作者:贡翔教育网点赞:0收藏:0阅读:511发布时间:2022-03-20 19:48:31
收藏点赞

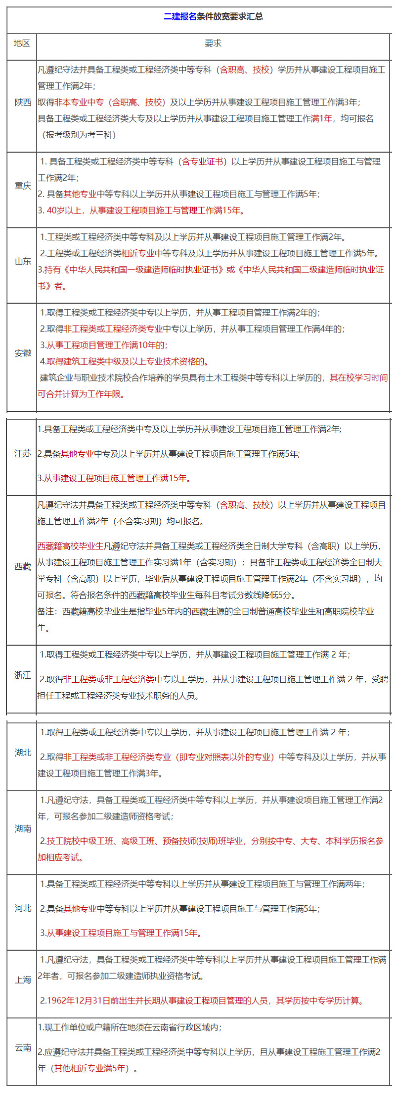
近些年来,全国各地陆续有一些地区对于二级建造师考试的报名条件做出了调整,将报名条件进行了适当的放宽,让更多的从业者可以参与到二级建造师考试的报考当中去。贡翔教育网整理了各省市二级建造师报考专业、报考学历及工作年限的规定,供大家参考。

客服