更多
首页
更多
套餐
更多
直播
更多
考试时间
更多
资讯
更多
APP下载
更多
全部
登录
丨
注册
|
用户登录
当前位置:
资讯
>
教师资格
>
初中教师(笔试)
>
正文
>
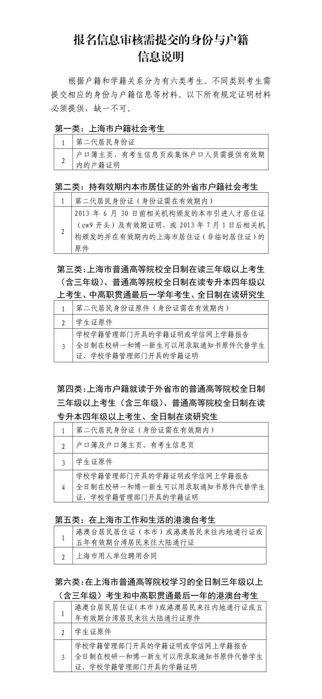
教资报名信息审核需提交身份和户籍信息
作者:贡翔教育网
点赞:0
收藏:0
阅读:575
发布时间:2022-01-09 13:54:32
收藏
点赞
相关推荐
英语(单科)-直播内训班
9
¥1990
数学(单科)-直播内训班
9
¥1990
语文(单科)-直播内训班
15
¥1990
素质 能力(全科)-VIP协议高端班
1094
¥3180
素质 能力(全科)-直播全程班
363
¥3500
素质 能力(全科)-直播内训班
490
¥2480
语文(全科)-直播全程班
3645
¥4380
英语(全科)-直播全程班
2478
¥4380
体育(全科)-直播全程班
3049
¥4380
音乐(全科)-直播全程班
2472
¥4380
物理(全科)-直播全程班
1519
¥4380
历史(全科)-直播全程班
2172
¥4380
生物(全科)-直播全程班
1924
¥4380
美术(全科)-直播全程班
1781
¥4380
数学(全科)-直播全程班
4119
¥4380
地理(全科)-直播全程班
2315
¥4380
思想品德(全科)-直播全程班
2387
¥4380
信息技术(全科)-直播全程班
2879
¥4380
化学(全科)-直播全程班
1985
¥4380
语文(全科)-VIP协议高端班
2671
¥3980
英语(全科)-VIP协议高端班
2746
¥3980
综合素质(单科)-直播全程班
94
¥1800
语文(全科)-特色通关班
1303
¥2985
语文(全科)-基础精讲班
2934
¥1990
客服
顶部